Skip to content
中文域名:海南省平山医院.公益
预约/咨询:
0898-86633380
值班电话:
0898-86622453
心理热线:
12356/86623120
网站首页
医院公告
信息公告
财务决算公开栏
院务公开
医院总览
医院概况
组织机构
医院荣誉
医院文化
医院环境
尖端设备
新闻中心
医院动态
能力提升
党建工作
视频专区
科室介绍
专家团队
联系我们
网站首页
>
医院公告
>
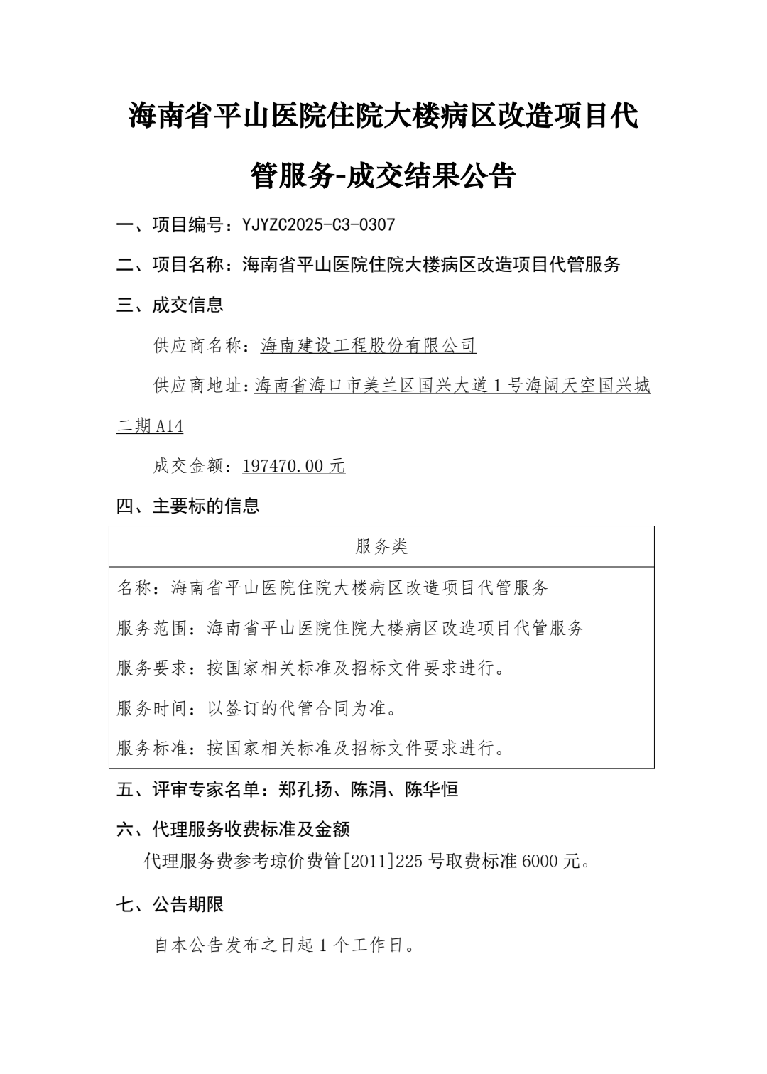
海南省平山医院住院大楼病区改造项目代管服务—成交结果公告
海南省平山医院住院大楼病区改造项目代管服务—成交结果公告
发布日期:2025-4-30 10:47:56
文章导航
上一篇:海南省平山医院保安室视频监控扩容项目竞争性磋商公告
下一篇:
海南省平山医院关于报废CT设备回收处置项目的补充公告
简体中文
English
Deutsch
Español
Français
Italiano
Polski
Svenska
Suomi
Português
Română
Slovenščina
Slovenčina
Nederlands
Dansk
Ελληνικά
Čeština
Magyar
Lietuviů
Latviešu
Eesti
Hrvatski
Gaeilge
Български
Norsk
Türkçe
Bahasa Indonesia
Português (Brasil)
日本語
한국어
简体中文
العربية
Русский
हिन्दी
Українська
Srpski
English (UK)
ایران
ישראל
Македонија
ประเทศไทย
Việt Nam
无障碍调整
技术支持:
OneTap
隐藏工具栏
返回
您希望将无障碍工具栏隐藏多长时间?
隐藏工具栏时长
仅本次会话
24 小时
一周
暂不
隐藏工具栏
无障碍配置
视力障碍模式
增强网站视觉效果
癫痫安全配置文件
清除闪烁并减少颜色
多动症友好模式
专注浏览,无干扰
失明模式
减少干扰,提高专注力
癫痫安全模式
调暗颜色并停止闪烁
内容模块
图标大小
+
默认
-
易读字体
行高
+
默认
-
光标
字符间距
Align Text
行高
颜色模块
对比度
对比度
单色
定位模块
阅读指示线
阅读遮罩
隐藏图片
高亮标题
停止动画
高亮链接
重置设置